ブラウザのフォントサイズを "小" にすると少し見やすくなります
plz change font size to "small" in your browser.
メンバーリストから推測で名前を書いています。間違い等あれば、連絡ください。
The name was written from the member list by the guess.If wrong, plz tell me.
更新(Update):2008/2/29
| ジョブ | Job | 完了(Complete) | 欲しい人(Want) |
|---|---|---|---|
| 戦士 [戦] | Warrior[WAR] | Fang(75) Tont(75) Isoroku(63) Sumidas(56) Arukaru(54) | Caciont(40) |
| モンク [モ] | Monk[MNK] | Ravenlocks(75) Avrenia(75) Isoroku(61) | Style(47) |
| 白魔道士 [白] | White Mage[WHM] | Arcarnia(75) Avrenia(71) Caciont(71) Fang(62) Racara(63) Tont(62) Isoroku(60) | Fumii(55) Enarikazuki(50) Tomomona(50) Gumomo(45) Travis(44) Dais(43) Tinysalmon(42) |
| 黒魔道士 [黒] | Black Mage[BLM] | Dais(75) Enarikazuki(75) Fang(75) Isoroku(75) Gumomo(69) Tont(65) Caciont(60) | Racara(54) Grey(52) Tomomona(50) Arcarnia(40) Avrenia(40) |
| 赤魔道士 [赤] | Red Mage[RDM] | Enarikazuki(75) Isoroku(75) Travis(75) Tont(75) Fumii(70) Tinysalmon(70) Asia(68) Dais(62) Fang(62) Arcarnia(61) | Caciont(41) |
| シーフ [シ] | Thief[THF] | Fang(75) Isoroku(75) Tont(75) Caciont(75) Travis(62) | Enarikazuki(50) |
| ナイト [ナ] | Paladin[PLD] | Caciont(75) Fang(75) Isoroku(75) Arukaru(70) Tont(64) Rahacia(62) | |
| 暗黒騎士 [暗] | Dark Knight[DRK] | Tryon(75) Dais(62) | Asia(56) |
| 獣使い [獣] | Beastmaster[BST] | Travis(75) Isoroku(73) | Racara(58) |
| 吟遊詩人 [吟] | Bard[BRD] | Caciont(75) Enariru(75) Isoroku(75) Style(75) Seliker(74) Enarikazuki(62) | Travis(40) |
| 狩人 [狩] | Ranger[RNG] | Isoroku(75) Style(75) Travis(70) Caciont(65) | |
| 侍 [侍] | Samurai[SAM] | Isoroku(75) Sumidas(75) Arukaru(62) Tinysalmon(50) | Caciont(40) |
| 忍者 [忍] | Ninja[NIN] | Isoroku(75) Tont(75) Fang(72) Caciont(68) Enarikazuki(64) | Shizurin(56) Arukaru(43) Gumomo(43) Avrenia(40) |
| 竜騎士 [竜] | Dragoon[DRG] | Travis(45) | |
| 召喚士 [召] | Summoner[SMN] | Enarikazuki(75) | Arcarnia(60) |
| 青魔道士 [青] | Blue Mage[BLU] | Tont(75) | Sumidas(51) Fumii(47) |
| コルセア [コ] | Corsair[COR] | ||
| からくり士 [か] | Puppetmaster[PUP] | Dais(75) Tont(64) | Fumii(41) |
| 踊り子 [踊] | Dancer[DNC] | Tont(63) | |
| 学者 [学] | Scholar[SCH] |
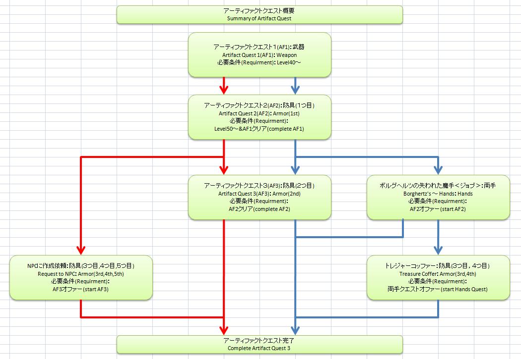
| ジョブ[] | Job[] | AF1 offer | AF1 compl;ete | AF2 offer | AF2 compl;ete | AF3 offer | AF3 compl;ete |
|---|---|---|---|---|---|---|---|
| 戦士 [戦] | Warrior[WAR ] | Caciont(40) | Sumidas(56) Arukaru(54) | ||||
| モンク [モ] | Monk[MNK ] | Style(47) | |||||
| 白魔道士 [白] | White Mage[WHM ] | Travis(44) Dais(43) Grey(42) Gumomo(42) Tinysalmon(42) | Fumii(55) Enarikazuki(50) Tomomona(50) | ||||
| 黒魔道士 [黒] | Black Mage[BLM ] | Arcarnia(40) Avrenia(40) | Racara(56) Grey(52) Tomomona(50) | ||||
| 赤魔道士 [赤] | Red Mage[RDM ] | Caciont(41) | |||||
| シーフ [シ] | Thief[THF] | Enarikazuki(50) | |||||
| ナイト [ナ] | Paladin[PLD ] | ||||||
| 暗黒騎士 [暗] | Dark Knight[DRK ] | Asia(56) | |||||
| 獣使い [獣] | Beastmaster[BST ] | Racara(58) | |||||
| 吟遊詩人 [吟] | Bard[BRD ] | Travis(40) | |||||
| 狩人 [狩] | Ranger[RNG] | ||||||
| 侍 [侍] | Samurai[SAM ] | Caciont(40) | |||||
| 忍者 [忍] | Ninja[NIN ] | Avrenia(40) | Arukaru(42) Gumomo(42) | Shizurin(52) | |||
| 竜騎士 [竜] | Dragoon[DRG ] | Travis(45) | |||||
| 召喚士 [召] | Summoner[SMN] | Arcarnia(60) | |||||
| 青魔道士 [青] | Blue Mage[BLU ] | Fumii(47) | Sumidas(51) | ||||
| コルセア [コ] | Corsair[COR ] | ||||||
| からくり士 [か] | Puppetmaster[PUP] | Fumii(40) | |||||
| 踊り子 [踊] | Dancer[DNC ] | Tont(63) | |||||
| 学者 [学] | Scholar[SCH] |
| 場所 | Place | 両手(Hands) | コッファー(Coffer) | クエスト(Quest) |
|---|---|---|---|---|
| エルディーム古墳 | Eldieme Necropolis | [戦(WAR)][赤(RDM)][ナ(PLD)][暗(DRK)] | [黒(BLM)] | |
| 修道窟(ダボイ) | Monastic Cavern(Davoi) | [シ(THF) Enarikazuki(50)] | [黒(BLM)][暗(DRK)][狩(RNG)] | |
| クロウラーの巣 | Crawlers' Nest | [モ(MNK)][獣(BST)] | [戦(WAR)][白(WHM) Fumii(55) Enarikazuki(50) Tomomona(50)][吟(BRD)][狩(RNG)] | [赤(RDM)] |
| ベドー | Beadeaux | [白(WHM) Tomomona(50)] | [モ(MNK)][ナ(PLD)][獣(BST)] | |
| トライマライ水路 | Toraimarai Canal | [召(SMN) Arcarnia(60)] | ||
| ガルレージュ要塞 | Garlaige Citadel | [黒(BLM)][狩(RNG)] | [モ(MNK)][白(WHM) Fumii(55) Enarikazuki(50) Tomomona(50)][赤(RDM)][ナ(PLD)][獣(BST)] | [赤(RDM)] |
| オズトロヤ城 | Castle Oztroja | [赤(RDM)][シ(THF) Enarikazuki(50)][暗(DRK) Asia(56)][吟(BRD)] | [獣(BST)] | |
| ズヴァール城外郭 | Castle Zvahl Baileys | [吟(BRD)] | [戦(WAR)][シ(THF) Enarikazuki(50)] | [ナ(PLD)] |
| デルクフの塔 | Delkfutt's Tower | [獣(BST)] | ||
| ボヤーダ樹 | Boyahda Tree | [竜(DRG)] | [忍(NIN) Shizurin(56)] | |
| イフリートの釜 | Ifrit's Cauldron | [忍(NIN) Shizurin(56)] | [竜(DRG)] | |
| ウガレピ寺院 | Temple of Uggalepih | [侍(SAM)][召(SMN) Arcarnia(60)] | ||
| 流砂洞 | Quicksand Caves | [侍(SAM)][竜(DRG)] | ||
| クフタルの洞門 | Kuftal Tunnel | [侍(SAM)] | [忍(NIN) Shizurin(56)][竜(DRG)] | |
| 海蛇の岩窟 | Sea Serpent Grotto | [召(SMN) Arcarnia(60)] | [忍(NIN)] |
| 場所 | Place | 戦(WAR) | モ(MNK) | 白(WHM) | 黒(BLM) | 赤(RDM) | シ(THF) | ナ(PLD) | 暗(DRK) | 獣(BST) | 吟(BRD) | 狩(RNG) | 侍(SAM) | 忍(NIN) | 竜(DRG) | 召(SMN) |
|---|---|---|---|---|---|---|---|---|---|---|---|---|---|---|---|---|
| エルディーム古墳 | Eldieme Necropolis | 両手 | − | − | 両脚 | 両手 | − | 両手 | 両手 | − | − | − | − | − | − | − |
| 修道窟(ダボイ) | Monastic Cavern(Davoi) | − | − | − | 胴 | − | 両手 | − | 両脚 | − | − | 胴 | − | − | − | − |
| クロウラーの巣 | Crawlers' Nest | 頭 | 両手 | 両脚 | − | AF2 | − | − | − | 両手 | 頭 | 両脚 | − | − | − | − |
| ベドー | Beadeaux | − | 胴 | 両手 | − | − | − | 両脚 | − | 胴 | − | − | − | − | − | − |
| トライマライ水路 | Toraimarai Canal | − | − | − | − | − | − | − | − | − | − | − | − | − | − | 両足 |
| ガルレージュ要塞 | Garlaige Citadel | − | 頭 | 頭 | 両手 | 両脚 | − | 頭 | − | 頭 | − | 両手 | − | − | − | − |
| オズトロヤ城 | Castle Oztroja | − | − | − | − | 胴 | 両脚 | − | 胴 | AF2 | 両脚 | − | − | − | − | − |
| ズヴァール城外郭 | Castle Zvahl Baileys | 両脚 | − | − | − | − | 胴 | AF3 | − | − | 両手 | − | − | − | − | − |
| デルクフの塔 | Delkfutt's Tower | − | − | − | − | − | − | − | − | AF1 | − | − | − | − | − | − |
| ボヤーダ樹 | Boyahda Tree | − | − | − | − | − | − | − | − | − | − | − | − | 頭 | 両手 | − |
| イフリートの釜 | Ifrit's Cauldron | − | − | − | − | − | − | − | − | − | − | − | − | 両手 | 胴 | − |
| ウガレピ寺院 | Temple of Uggalepih | − | − | − | − | − | − | − | − | − | − | − | 胴 | − | − | 胴 |
| 流砂洞 | Quicksand Caves | − | − | − | − | − | − | − | − | − | − | − | 両脚 | − | 両足 | − |
| クフタルの洞門 | Kuftal Tunnel | − | − | − | − | − | − | − | − | − | − | − | 両手 | AF3 | AF3 | − |
| 海蛇の岩窟 | Sea Serpent Grotto | − | − | − | − | − | − | − | − | − | − | − | − | 両足 | − | 両手 |